您好,歡迎訪問“廣東快猫网址在线观看環境試驗設備廠家”官方網站! CN EN

廣東快猫网址在线观看環境試驗設備科技有限公司廣東快猫网址在线观看環境試驗設備科技有限公司

138-2697-2340

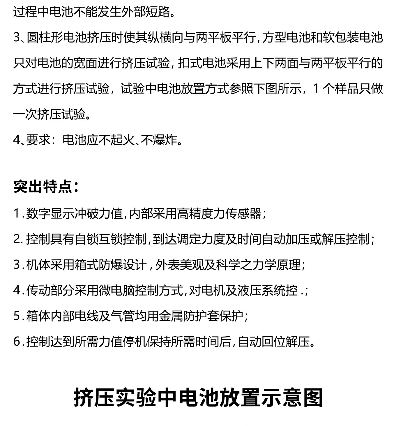
電池擠壓試驗機
產品概述
產品定位
電池擠壓試驗機適用於模擬各類電池在使用、運輸、儲存或處理家庭廢物時,電池遭受擠壓的情形。快猫网址在线观看電池擠壓試驗機滿足GB31241-2014標準中關於電池擠壓試驗要求。
全國谘詢服務熱線: 0769-2221-0691 / 138-2697-2340
基礎參數
驅動方式:液壓驅動
力值範圍:1~20kN
測力精度:0.1N
單位轉換:kg, N, lb
擠壓行程:200mm或300mm
力值顯示:LCD顯示
電池擠壓頭:標準擠壓頭,麵積≥20cm2
擠壓程度:擠壓壓力達到13±0.2kN, 保持1min
箱體材質:內箱不鏽鋼 ,外箱冷軋鋼板噴塑處理
特點:箱體後側設計有排風口,箱內裝有照明燈
測試空間:W300xH300xD300mm
外形尺寸:W800xH1830xD700mm
重量:約220kg
電源:AC 380V,50Hz

產品詳情

 DETAILS

網站地圖